欢迎来到海证期货,上海证券全资子公司!
你好,请登录 下载APP 正规期货公司平台 客服热线:400-880-8998

财富管理

Wealth Management

关于20号胶、国际铜期权上市交易有关事项的通知
来源: | 时间:2026-04-20

根据上能发〔2026〕49号通知,上海国际能源交易中心(以下简称上期能源)20号胶、国际铜期权注册。根据上期能源相关规则,现将有关事项通知如下:

一、上市时间

20号胶、国际铜期权自2026年4月22日(4月21日晚连续交易时段)起上市交易,4月21日20:55-21:00集合竞价,21:00开盘。

二、交易时间

20号胶、国际铜期权每周一至周五,9:00- 10:15、10:30-11:30和13:30-15:00。连续交易时间,20号胶期权每周一至周五21:00-23:00,国际铜期权每周一至周五21:00-次日01:00(均与标的期货合约一致)。法定节假日(不包含周六和周日)前第一个工作日的连续交易时间段不进行交易。

三、挂盘合约月份

20号胶期权首日挂盘NR2608、NR2609对应的期权合约;国际铜期权首日挂盘BC2608、BC2609对应的期权合约。

20号胶期权合约月份涉及的标的期货持仓量阈值为10000手(单边);国际铜期权合约月份涉及的标的期货持仓量阈值为5000手(单边)。

四、挂盘基准价

由上期能源在上市前一交易日公布。

计算公式为二叉树期权定价模型,其中无风险利率取央行一年期存款利率,所有月份系列期权合约波动率取标的期货主力合约90个交易日的历史波动率。

五、每次最大下单数量

100手。

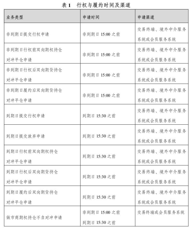
六、行权与履约

20号胶、国际铜期权均为美式期权,非期货公司会员、境外特殊非经纪参与者和客户办理行权、放弃行权等业务的时间及渠道见下表。

七、持仓限额管理

       期权合约和期货合约分开限仓。

       非期货公司会员、境外特殊非经纪参与者和客户持有的某月份期权合约所有看涨期权的买持仓量和看跌期权的卖持仓量之和、看跌期权的买持仓量和看涨期权的卖持仓量之和,分别不得超过下表所示的持仓限额。具有实际控制关系的账户按照同一账户管理。

       八、套期保值交易持仓额度管理

       20号胶、国际铜期权与对应的标的期货共用获批的套期保值交易持仓额度。

       九、相关费用

       20号胶期权交易手续费为6元/手,平今仓暂免收手续费。自上市之日起至2026年12月31日止,套期保值交易手续费实施减半优惠,上期能源认定的高频交易者除外。行权(履约)手续费为6元/手;行权(履约)前期权自对冲手续费为6元/手,行权(履约)后期货自对冲暂免收手续费;做市商期权自对冲暂免收手续费。

       国际铜期权交易手续费为8元/手,平今仓暂免收手续费。自上市之日起至2026年12月31日止,套期保值交易手续费实施减半优惠,上期能源认定的高频交易者除外。行权(履约)手续费为8元/手;行权(履约)前期权自对冲手续费为8元/手,行权(履约)后期货自对冲暂免收手续费;做市商期权自对冲暂免收手续费。

       20号胶、国际铜期权对客户信息量收取申报费,具体如下表所示。

       十、合约询价

       非期货公司会员、境外特殊非经纪参与者和客户可以在所有已挂盘期权合约上向做市商询价。询价请求应指明合约代码,对同一期权合约的询价时间间隔应不低于60秒。当某一期权合约最优买卖价差小于等于如下表所示价差时,不得询价。

       特此通知。

海证期货有限公司

2026年4月16日

分享至:

期货在线正规开户 阅读量:
培训报名
* 姓名:
* 手机号码:
邮箱:
* 开户地址:

本网站支持IPV6访问

服务热线:400-880-8998(免长途话费) 人工服务时间:周一至周五9:00-17:00

上海市临平北路19号三楼

海证期货有限公司©版权所有 统一社会信用代码:9131000063020370XJ

Copyright 2008 Hicend Futures Co.,Ltd. 沪ICP备09005854号-1

沪公网安备 31010902003040号

期货账户开户网条件门槛要求

回到
顶部